Search for:
Search Button
CURRENT ISSUE
TOPICS
PUBLISH
PAST ISSUES
About / Editors
Register
Sign In
✖
Search for:
Search Button
CURRENT ISSUE
TOPICS
PUBLISH
SIGN IN
|
CREATE ACCOUNT
Editorial Process
Resources
Instructions for Authors
Additional Information for Authors
Manuscript Submission
Pre-submission Inquiries
Editorial Process
Editorial Policy for Reviewers
Editorial Board Member Policy
Become a Reviewer
Author and Editor Home
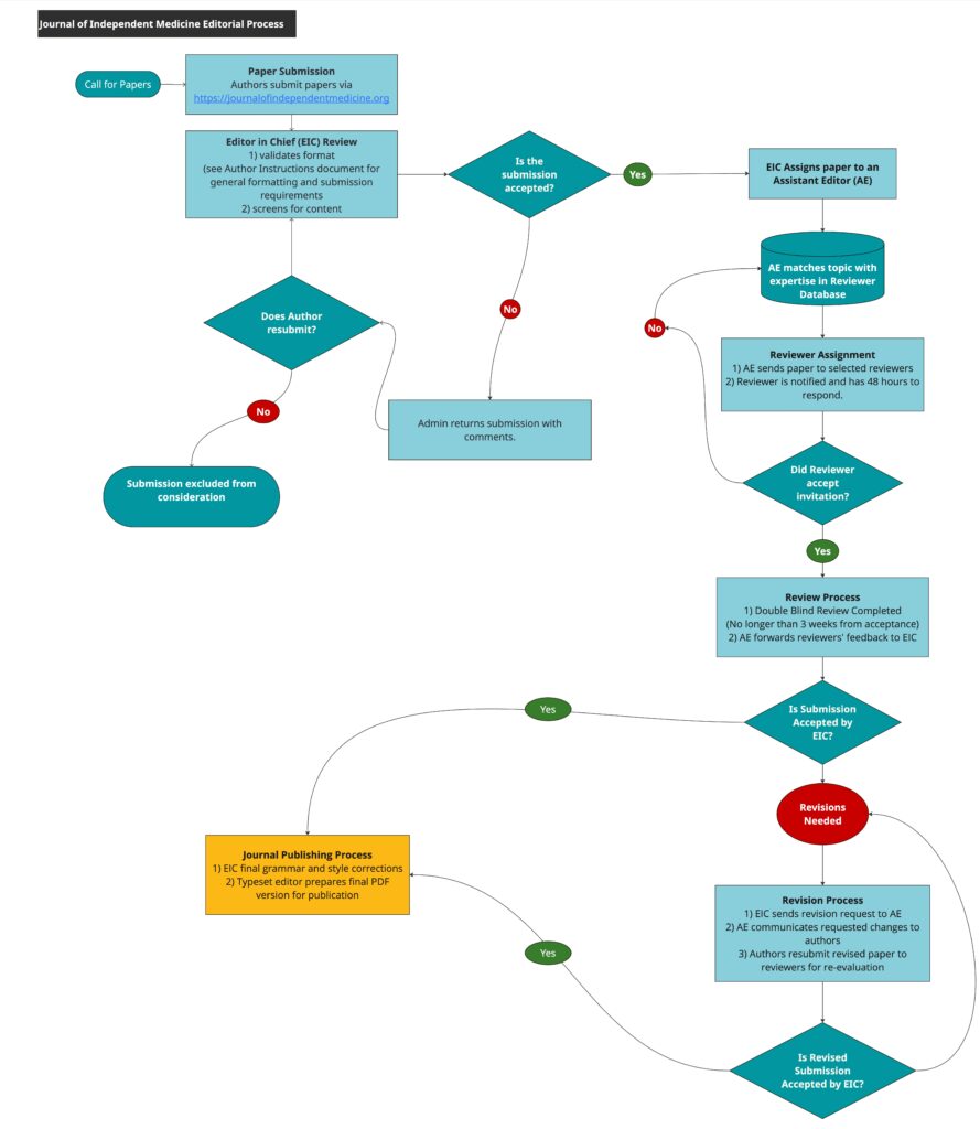
View flowchart as a PDF
Insert/edit link
Close
Enter the destination URL
URL
Link Text
Open link in a new tab
Or link to existing content
Search
No search term specified. Showing recent items.
Search or use up and down arrow keys to select an item.
Cancel